欢迎访问陕西紫光辰济药业有限公司网站
陕西省药品监督管理局
|
宝鸡市市场监督管理局
|
同方药业集团
0917-3973390
首 页
走进辰济
公司简介
资质荣誉
企业文化
新闻中心
集团新闻
公司动态
图片新闻
产品中心
气血双补失眠类
补肾补血补气类
口臭便秘排毒类
纯中药安神类
痔疮肛肠类
病毒性肝炎类
聪耳明目类
清热解毒清火类
抗菌消炎止痛类
糖尿病类
排石消炎止痛类
泄泻痢疾类
治癫痫精神狂躁类
抗病毒治感冒类
肠胃消化类
风湿骨病类
不孕不育类
乌发生发高血脂症类
防治流感类
肺病哮喘类
咽炎咳嗽类
妇科类
心脑血管类
儿科用药
技术中心
京东达兴堂旗舰店
产业园
人力资源
招商合作
招标公告
中标公告
中标药品信息
招标采购
健康宝典
联系我们
您的当前位置:
首页
>>
招标采购/招商合作
>>
招标采购
招标采购
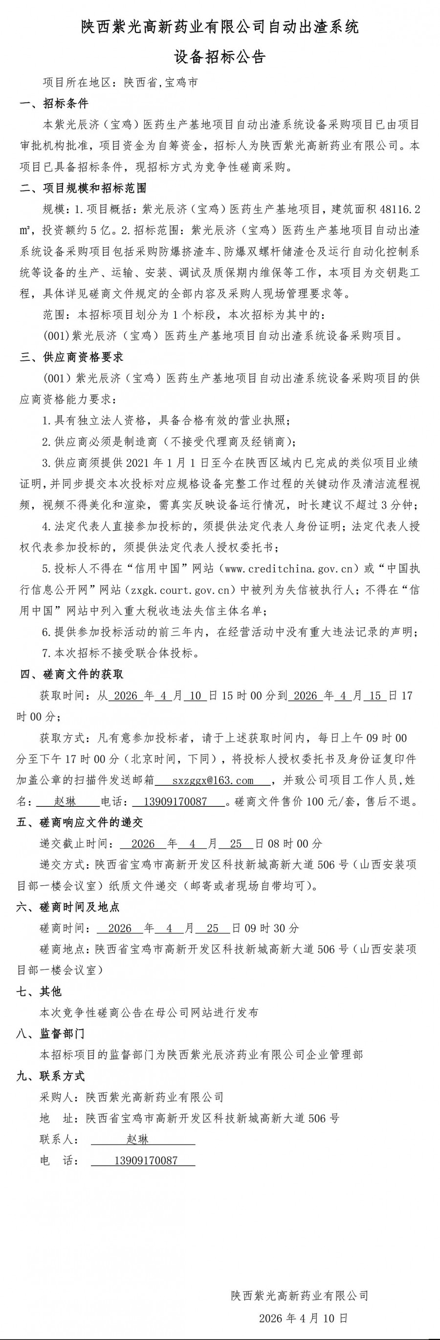
陕西紫光高新药业有限公司自动出渣系统设备招标公告
[ 来源: | 作者:admin | 发布时间:2026-04-10 | 浏览:
49
次 ]
[上一篇] 陕西紫光高新药业有限公司液体外包装生产线设备招标公告
[下一篇] 陕西紫光高新药业有限公司口服液灯检机设备招标公告
招标采购/招商合作
招商公告
中标公告
中标药品信息
招标采购
收缩
展开
在线客服
业务咨询一
微信公众号